Cerrar
Deltatron-T
Centro móvil de transformación y distribución de gálibo reducido para minería subterránea y obras públicas
- Ambientes no clasificados
- Tensión máxima de utilización 7,2 kV
- Tensión en Baja Tensión según demanda: 400, 690, 1.000 V
- Potencia de transformación hasta 2 MVA
- Potencia auxiliar hasta 5 kVA, 220 V
Descripcion del producto
- 1.Cámara de Alta Tensión
- 2.Registros laterales
- 3.Apertura rápida de puerta de AT
- 4.Puntos de remolque
- 5.Patín deslizante
- 6.Cáncamos de izado del conjunto
- 7.Cámara de transformadores
- 8.Tapa para desencubado
- 9.Cámara de Baja Tensión
- 10.Apertura rápida de puerta de BT
- 11.Panel de control
- 12.Conexiones enchufables en BT
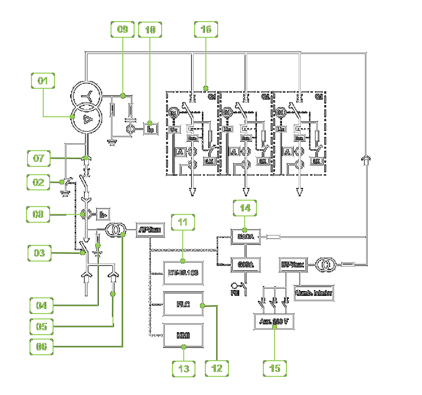
Esquema descriptivo
- 1.Transformador de potencia hasta 2 MVA
- 2.Seccionador de puesta a tierra
- 3.Seccionador de paso
- 4.Protección frente a sobretensiones
- 5.Conexiones de entrada
- 6.Transformador auxiliar en AT
- 7.Interruptor de vacío ejecución extraíble
- 8.TI con protección I> e I>>
- 9.Red de Neutro
- 10.Protección homopolar Io>
- 11.Sistema de protección homopolar
- 12.PLC
- 13.Pantalla táctil
- 14.Protección General de Aislamiento
- 15.Sistema de tensión auxiliar
- 16.Slot tipo de salida en BT hasta 1 kV


